1949-2020
盛
世
华
诞
欢度
国庆
锦
绣
中
华
关于国庆节
国庆节是由一个国家制定的用来纪念国家本身的法定假日。它们通常是这个国家的独立、宪法的签署、元首诞辰或其他有重大纪念意义的周年纪念日。
(图为2020年国庆节日期)
最早的“国庆”
我国的“国庆”一词本指国家喜庆之事,最早见于西晋文学家陆机在《五等诸侯论》一文中提及的“国庆独飨其利,主忧莫与其害”。
所以在中国古代,百姓一般将皇帝即位、诞辰之类的大事称为“国庆”。
(图为陆机画像)
(陆机(261年-303年),字士衡,西晋著名文学家、书法家。其善书法,所著《平复帖》是古代存世最早的名人书法真迹。)
新中国成立
现在的国庆节指的则是每年的10月1日。
新中国成立前,中国刚刚经历了抗日战争和国共内战,其中最著名的战役有抗日战争时期的“淞沪会战”、“太原会战”等,国共内战时期的“辽沈战役、淮海战役、平津战役”等。国共战争直至1949年9月才落下帷幕。
1949年10月1日,在北京天安门广场的开国大典上,中央人民政府主席毛泽东在天安门城楼上宣告中华人民共和国中央人民政府成立,中华人民共和国正式成立。
(图为新中国成立时场景)
现在的中国国庆节
1949年12月2日,中央人民政府委员会第四次会议接受全国政协的建议,通过了《关于中华人民共和国国庆日的决议》,决定将宣告中华人民共和国成立的10月1日定为中华人民共和国国庆日。
所以如今的中国国庆节特指的是纪念中华人民共和国正式成立的伟大日子——10月1日。
(图为2019年庆祝建国70周年举办的阅兵典礼)
(新中国成立后,每逢国庆五、十周年纪念日到来时,会举办不同规模的庆典和阅兵。每次阅兵都承载着不同历史时期的丰富内涵。2019年的阅兵典礼是中国特色社会主义进入新时代后的首次国庆阅兵,也是人民军队改革重塑后的首次集中亮相。)
中华人民共和国
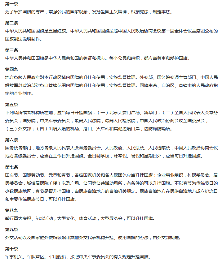
中华人民共和国国旗的红色象征革命。旗上的五颗五角星及其相互关系象征共产党领导下的革命人民大团结。
五角星用黄色是为了在红地上显出光明,四颗小五角星各有一尖正对着大星的中心点,这是表示围绕着一个中心而团结,在形式上也显得紧凑美观。
但要注意的是中华人民共和国国旗是中华人民共和国的象征和标志,一切组织和公民都应当尊重和爱护国旗,在生活中是不能随意使用国旗的哦!
(图为中华人民共和国国旗法(2009修正))
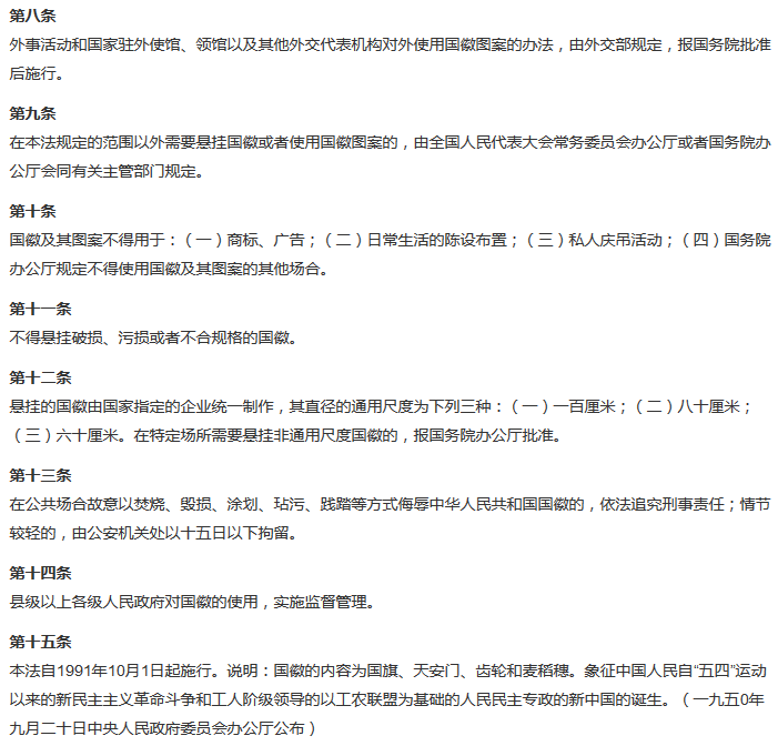
中华人民共和国国徽的内容由国旗、天安门、齿轮和麦稻穗组成,象征的是中国人民自“五四”运动以来的新民主主义革命斗争和工人阶级领导的以工农联盟为基础的人民民主专政的新中国的诞生。
国徽与国旗一样也是中华人民共和国的标志,应当受到一切组织和公民的尊重和爱护,所以也要注意不能在生活中随便使用国徽图像哦!
(图为中华人民共和国国徽法(2009修正))
国土特色
地域特色
我国幅员辽阔、地大物博,其陆地面积为960万平方千米,内海和边海的水域面积则约470多万平方千米。大致可分为北方地区、南方地区、西北地区、青藏地区四大部分。
地区又可细分为23个省、5个自治区、4个直辖市、2个特别行政区。
民族特色
据中国政府考察统计正式确认的中华人民共和国民族共有56个,其他为未识别的民族。
据第六次全国人口普查主要数据显示:汉族人口比重最大,约占全国人口总数的91.51%左右,其它55个民族总人口偏少,约占全国总人口的8.49%左右,故称其为少数民族。
他们主要分布在内蒙古、新疆、宁夏、广西、西藏、云南、贵州、青海、四川、甘肃、黑龙江、辽宁、吉林、湖南、湖北、海南、台湾等省、自治区。
其中云南省包含的民族种类最多,有25个。
廉政小故事
中华人民共和国新政权的建立是先辈们通过不断努力,浴血奋战得来的,胜利果实来之不易。
在建国初期,为提高国家的建设速度,使国家尽快形成繁荣富强的局面,亦有无数仁人志士为此付出了一切。
(图为天安门广场)
刘少奇(1898年11月24日-1969年11月12日)是伟大的马克思主义者,伟大的无产阶级革命家、政治家、理论家,党和国家主要领导人之一,也是中华人民共和国开国元勋。
刘少奇同志为党和人民事业奋斗了一生,在新民主主义革命、社会主义革命和社会主义建设各个历史时期都作出了重大贡献,为党和人民建立了丰功伟绩。
下面就跟着漫画一起去看看《刘少奇和“钱柜”》的故事吧!
国庆节意义 国庆纪念日是伴随着近代民族国家的出现而显现出的近代民族国家的一种特征。它是一个独立国家的标志,反映的是国家的国体和政体。同时也承载了反映国家、民族凝聚力的功能。 (图为中华人民共和国国歌《义勇军进行曲》曲谱) 举办与庆祝国庆节相关的活动亦对显示国力、增强国民信心、体现凝聚力、发挥号召力等方面都具有重要意义。 国庆出行小贴士 今年国庆一共有8天假期,很多小伙伴会选择在此时出行旅游,但一定要注意疫情风险仍在,如果前往别国一定要提前做好攻略,不要前往高风险区,前往低风险区旅游则要配合当地防疫部门做好核酸检测工作。
	
